(3)水産政策の改革(新漁業法等)のポイント
ア 新漁業法の目的
水産資源の持続的な利用の確保と水面の総合的な利用を図るため、新たな漁業法は、「漁業が国民に対して水産物を供給する使命を有し、かつ、漁業者の秩序ある生産活動がその使命の実現に不可欠であることに鑑み、(中略)水産資源の持続的な利用を確保するとともに、水面の総合的な利用を図り、もって漁業生産力を発展させることを目的とする」と明記しています。
イ 新たな資源管理システム
資源管理には、様々な手法があります。漁船の隻数や大きさの制限、魚の大きさや漁期などの制限、そして、漁獲量の制限、つまり漁獲してよい量(TAC(漁獲可能量))を決めることなどです。
これまで、TACを定めた魚種が限られていたこともあり、漁業生産量の減少が続いてきました。また、昨今、我が国周辺水域における諸外国の漁獲量が増大しており、関係国に、漁獲量の適切な制限等により、共通の資源をきちんと管理するよう、強く働きかける必要があります。
このため、今後は、漁獲量に占めるTAC対象魚種の漁獲量の割合が増えるようにしていくこととしました。
毎年のTACの設定も見直します。これまでは、親の魚の量が生まれてくる魚の量を安定して確保するために必要な最低限の水準を下回らないことを目指してきました。
一方、資源が豊富になれば、より多く、そしてより安定して漁獲できるようになります。そこで、今後は、最新の科学的知見に基づき、現在の環境の下において、より多く、より安定して漁獲することができる水準に資源を回復・維持することを目標として定めます。
その上で、この目標を何年かけてどのように実現していくか、行政、研究機関、そして漁業者と議論して決めていき、その道筋に沿って、毎年のTACを決めていくことになります。
また、TACの管理についても、準備の整ったものからTACを漁業者又は船舶ごとに割り当てる漁獲割当て(IQ)を導入していくこととしましたが、漁獲割当て(IQ)制度には、1)責任が明確化されることにより、より確実な数量管理が可能になるとともに、2)割り当てられた漁獲量を漁業者の裁量で計画的に消化することで効率的な操業と経営の安定が促されるといったメリットがあります。
この「漁獲割当て(IQ)」導入により、TACをきちんと管理するとともに、必要以上に競争せず、例えば、旬の高く売れる時期にできるだけ獲ろうといった、計画的な操業が期待できます。
ウ 漁業許可制度
漁船や漁業者の数が減少する中、漁業の生産性を高めるため、できるだけ柔軟な制度にしていきます。例えば、これまでは農林水産大臣の許可は、5年に1度、全ての許可を一斉に出す(一斉更新)ことになっていたため、新規参入するには、次の許可のタイミングを待つ必要がありました。
これからは、一斉更新をやめ、既に許可のある方の更新はこれまで同様に扱うとともに、他の漁業者の廃業などで新規許可の余裕が生じたときは、必要に応じて許可できるよう見直しました。
さらに、若い人に魅力ある漁業となるには、漁船の安全性、居住性、作業性を高めることが重要です。それには、漁船の大型化も必要です。このため、今後、漁獲物の相当部分にIQが導入され、IQでしっかり管理される船舶については、船舶の大きさなどの制限を緩和することとしました。もちろん、無秩序に進めるのではなく、資源管理やトラブル防止の点から問題が起きないよう、国が責任を持って調整します。
エ 漁業権制度
漁業権とは、一定の水面で、一定の期間、他人に妨害されることなく特定の漁業を営むことができる権利です。
今、漁業者の減少・高齢化がみられる中、地域差はありますが、どうやって浜を存続させるかが課題となっています。このため、適切かつ有効に活用されている漁場については、漁業権者の漁場の利用を確保しながら、利用されなくなったり、利用度が低下した漁場については、協業化や新規参入も含めて、総合利用していく必要があります。これが今回の漁業権制度の見直しの狙いです。
まず、地元の漁業者が、目の前の漁場を共同で利用し、貝や海藻などを採るための「共同漁業権」については、古くから、目の前の漁場の管理はその地元が行ってきたことに鑑み、地元の漁協に免許されています。今回の改正後も、共同漁業権は漁協に免許されることに変更はありません。
次に、定置網を設置して漁業をするための「定置漁業権」と生簀(いけす)などを設置して養殖業を行うための「区画漁業権」については、現在、漁業者又は漁協に免許が行われ、誰に免許するかは、法律で優先順位が決められています。
この優先順位の仕組みは、かつて、自らは漁業を行わず、漁業者・漁業従事者を使って利益だけを得る人にも多く免許が行われていたことへの反省から、戦後に現在の漁業法が作られた際、実際に漁業を行う人に免許が行われるようにするため定められたものです。これまでの運用もあり、当時の悪い慣習は既になくなり、逆に、優先順位によって、きちんと漁業をしていても、切替えの際に優先順位が上の人に漁場を渡さなければならないという事例も起きています。
そこで、今回、優先順位をやめ、漁業権を持つ方が漁場を適切かつ有効に活用している場合には、優先して免許が受けられるように見直しました。
また、新たに漁業権を設けるなど既存の漁業権者がいない場合には、地域の水産業の発展に最も寄与すると認められる者に免許することにしました。なお、都道府県知事が新しい漁業権を設定する際には、関係する漁業者から意見を聴き、トラブルが生じないようにしなければならないことにしています。
今回の改正をきっかけとして、利用されなくなったり、利用度が低下したりした漁場があれば、その活用に向けた前向きな検討が行われることが期待されています。
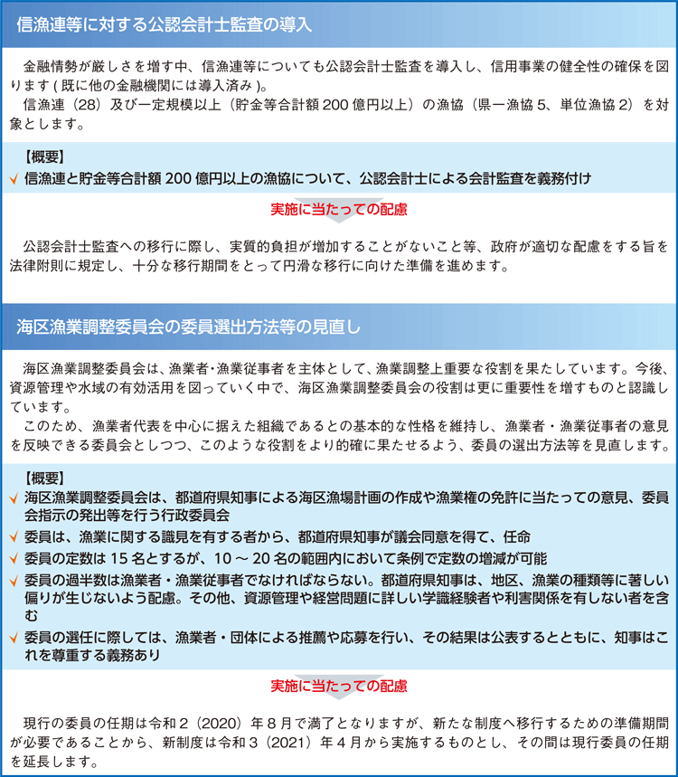
オ 海区漁業調整委員会制度
海区漁業調整委員会は、漁業者を主体とする委員会で、知事が漁業権を免許する場合などに意見を述べたり、自ら指示も出す重要な組織です。
一方、漁業者の委員は選挙で選ぶこととされていますが、実際に投票が行われることが少ないこと、委員の総数や固定された内訳(漁業者・漁業従事者委員9名、学識経験・公益代表委員6名)が実態に合わないことといった課題もあるため、漁業者中心という性格を維持した上で、地域の実態に合った委員会が設置できるように見直しを行いました。
具体的には、委員総数を地域の実情に応じて増減できるようにしたほか、漁業者・漁業従事者の選挙制度をやめて、知事が全員を任命することにしました。その際、都道府県知事の任命には、漁業者が過半数を占めること、漁業者の地区や漁業の種類が偏らないようにすること、事前に漁業者や漁業者団体による推薦・応募を行うことなど、漁業者の意見がしっかり反映される委員会となるようルールを定めました。
カ 密漁対策
近年、悪質な密漁が社会問題になっています。そこで、高値で取引され、被害が特に深刻な農林水産省令で定める特定の水産動植物(ナマコなどを想定)について、許可などを持たずに採捕した者や、密漁品と知って譲受(ゆずりうけ)や運搬などをした者への罰則を新設し、3年以下の懲役又は3千万円以下の罰金を科すこととしました。この額は、個人に対する罰則としての最高水準です。また、無許可漁業や漁業権侵害等の罰金額も大幅に引き上げました。
キ 漁業協同組合制度の見直し
各地の漁協では、漁業者の獲った、新鮮でおいしい魚を提供するため、活け締めなどによる鮮度向上やブランド化、売り先の開拓といった新しい取組にチャレンジしています。
そのような漁業者にとってメリットとなる漁協の取組を後押しするために、「水産業協同組合法」に漁協の役割として漁業者の所得向上を明記するとともに、販売事業を行う漁協の理事に販売の実践的な能力を持つ方を登用していただくことにしました。この理事については、外部の方の登用を強いるものではなく、漁協職員などからの内部登用も可能です。
漁業法等の一部を改正する等の法律の概要

水産政策の改革のポイント









