(2)東京電力株式会社福島第一原子力発電所事故の影響への対応
ア 水産物の放射性物質モニタリング
東日本大震災に伴って起きた東電福島第一原発の事故の後、消費者に届く水産物の安全性を確保するため、「検査計画、出荷制限等の品目・区域の設定・解除の考え方」に基づき、国、関係都道県、漁業関係団体が連携して水産物の計画的な放射性物質モニタリングを行っています。水産物のモニタリングは、区域ごとの主要魚種や、前年度に50ベクレル/kg以上の放射性セシウムが検出された魚種を主な対象としており、生息域や漁期、近隣県におけるモニタリング結果等も考慮されています。原則、週1回程度、モニタリングを行った結果を公表し、基準値100ベクレル/kgを考慮して、出荷するか、自粛や出荷制限するかを判断しています(図3-6-4)。
図3-6-4 水産物の放射性物質モニタリングの枠組み

東電福島第一原発の事故以降、平成31(2019)年3月末までに、福島県及びその近隣県において、合計13万7,576検体の検査が行われてきました。基準値(100ベクレル/kg)以上の放射性セシウムが検出された検体は、時間の経過とともに減少する傾向にあります。基準値超過検体数は、福島県においては、海産種では平成31(2019)年1月に1検体のみ(3年10か月ぶり)となっており、淡水種では平成30(2018)年度には5検体となっています。また、福島県以外においては、海産種では平成26(2014)年9月以降、淡水種では平成29(2017)年11月以降、基準値超過はありません(図3-6-5)。
さらに、平成30(2018)年度に検査を行った水産物の検体のうち、99.96%が検出限界未満*1となりました。
- 分析機器が検知できる最低濃度であり、検体の重量や測定時間によって変化する。厚生労働省のマニュアル等に従い、基準値(100ベクレル/kg)から十分低い値になるよう設定。
図3-6-5 水産物の放射性物質モニタリング結果

イ 市場流通する水産物の安全性の確保等
放射性物質モニタリングにおいて、基準値を超える放射性セシウムが検出された水産物は、国、関係都道県、漁業関係団体等の連携により流通を防止する措置が講じられているため、市場を流通する水産物の安全性は確保されています(図3-6-6)。
一方、時間の経過に伴う放射性物質濃度の低下を踏まえ、検査結果が安定して基準値を下回るようになった魚種・海域では出荷制限の解除が行われます。平成30(2018)年度には福島県沖のスズキ等、海産種で6件の出荷制限が解除され、平成31(2019)年3月末現在に海産種で出荷制限の対象とされているのは、福島県沖の5魚種のみとなりました。
しかしながら、淡水種については、平成31(2019)年3月末現在、7県の漁場の一部において、合計15種が出荷制限又は自治体による採捕自粛措置の対象となっており、これらの水域ではいまだに漁業活動や遊漁者の受入れが困難なところもあり、内水面漁協等の経営等に大きな影響を及ぼしています。
図3-6-6 出荷制限又は自主規制措置の実施・解除に至る一般的な流れ(海産魚)

ウ 福島県沖での試験操業・販売の状況
福島県沖では、東電福島第一原発の事故の後、沿岸漁業及び底びき網漁業の操業が自粛され、漁業の本格再開に向けた基礎情報を得るため、平成24(2012)年より、試験操業・販売が実施されてきています。
試験操業・販売の対象となる魚種は、放射性物質モニタリングの結果等を踏まえ、漁業関係者、研究機関、行政機関等で構成される福島県地域漁業復興協議会での協議に基づき決定されてきたほか、試験操業で漁獲される魚種及び加工品ともに、放射性物質の自主検査が行われるなど、市場に流通する福島県産水産物の安全性を確保するための慎重な取組が行われています。
平成31(2019)年3月末現在、試験操業の対象海域は東電福島第一原発から半径10km圏内を除く福島県沖全域となっており、対象魚種は平成29(2017)年4月以降は「全ての魚介類(出荷制限魚種を除く)」となっています。また、平成30(2018)年6月より、キツネメバル、シロメバル、スズキが出荷対象となり、福島県沖の重要な種のほぼ全てが出荷対象となりました。また、試験操業への参加漁船数は当初の6隻から延べ1,828隻となり、漁獲量も平成24(2012)年の122トンから平成30(2018)年には4,010トン(速報値)まで徐々に増加してきました。
福島県産の魚介類の販路を拡大するため、多くの取組やイベントが開催されています。JF福島漁連では、平成29(2017)年度に全国各地で30回のイベントや、福島県内で11回の魚料理講習会を開催しました。こうした着実な取組により、福島県の本格的な漁業の再開につながっていくことが期待されます。
事例復活した「常磐(じょうばん)もの」をお届け! ~福島鮮魚便~
これまで福島県産魚の品質の高さや安全・安心への取組をPRしてきましたが、今後はこれらに加え消費者が日常的に福島県産魚を購入できる場所を提供することも重要です。福島県とJF福島漁連、イオンリテール株式会社は平成30(2018)年6月より、首都圏の5店舗で福島県産魚の常設販売コーナー「福島鮮魚便」を開設しています。売場には福島の沿岸漁業で獲れたヒラメやカレイ類、アナゴ、ホウボウ、ホッキガイなど、さらに、沖合漁業で獲れたカツオ、サンマ、ビンナガ、メバチなどが毎日並べられています。特に福島の沿岸漁業は、試験操業により全て日帰りの操業となっており、毎日鮮度の良い魚が水揚げされています。また、魚は福島県が行うモニタリング検査、漁協が行う日々のスクリーニング検査、更にイオンリテール(株)が行う週一回の検査の対象となっており、鮮度の良さと安心・安全が大きなポイントとなっています。
魚だけでなく売場にも工夫が凝らされています。「福島鮮魚便」の売場では事前に研修を受けた「販売員」が毎日試食販売を行っています。「販売員」はただ試食を勧めるだけでなく、消費者においしさや安全性、食べ方はもちろんのこと、流通経路の説明や鮮度のアピールもしています。この企画は大変好評で、平成30(2018)年10月からは更に首都圏と宮城県の8店舗に拡大しました。
「福島鮮魚便」が目指すのは、震災後途切れていた首都圏での小売販売の販路を復活させることであり、更なる店舗拡大も前向きに検討されています。
エ 風評被害の払拭
前述のように、放射性物質濃度が基準値を超える水産物が流通することのないよう、国、関係都道県、漁業関係団体等による連携した対応により、消費者に届く水産物の安全性は確保されています。
消費者庁が平成25(2013)年2月から実施している「風評被害に関する消費者意識の実態調査」によれば、「放射性物質の含まれていない食品を買いたいので福島県産の食品を買うことをためらう」とする消費者の割合は減少傾向にあり、平成31(2019)年2月の調査では、12.5%とこれまでの調査で最小となりましたが、依然として一部の消費者が福島県産の食品に対して懸念を抱いていることがうかがわれます(図3-6-7)。
図3-6-7 「放射性物質の含まれていない食品を買いたいので福島県産の食品を買うことをためらう」とする消費者の割合

風評被害を防ぎ、1日も早く復興を目指すため、水産庁では、最新の放射性物質モニタリングの結果や水産物と放射性物質に関するQ&A等をwebサイトで公表したり、消費者、流通業者、国内外の報道機関等への説明会を行うなど、正確で分かりやすい情報提供に努めています。これらを通じ、消費者だけではなく、漁業関係者や流通関係者も正しく理解することが消費活動の推進につながると考えられます。
オ 外国の輸入規制への対応
我が国の水産物の安全性については、海外に向けても適切に情報提供を行っていくことが必要です。このため、水産庁では、英語、中国語及び韓国語の各言語で水産物の放射性物質モニタリングの結果を公表しているほか、各国政府や報道機関に対し、調査結果や水産物の安全確保のために我が国が講じている措置等を説明し、輸入規制の緩和・撤廃に向けた働きかけを続けています。
この結果、東電福島第一原発の事故直後に輸入規制を講じていた53か国・地域(うち18か国・地域は一部又は全ての都道府県からの水産物の輸入を停止)のうち、30か国は平成31(2019)年3月末までに輸入規制を完全撤廃し、輸入規制を撤廃していない国・地域についても、EU等が検査証明書の対象範囲を縮小するなど、規制内容の緩和が行われてきています(表3-6-1)。
表3-6-1 原発事故に伴う諸外国・地域による輸入規制の撤廃・緩和の動向(水産物)

一方、依然として輸入規制を維持している国・地域に対しては、我が国では出荷規制により基準値を超過する食品は流通させない体制を構築し、徹底したモニタリングを行っていることを改めて伝え、様々な場を活用しつつ規制の緩和・撤廃に向けた働きかけを継続していくことが必要です(表3-6-2)。
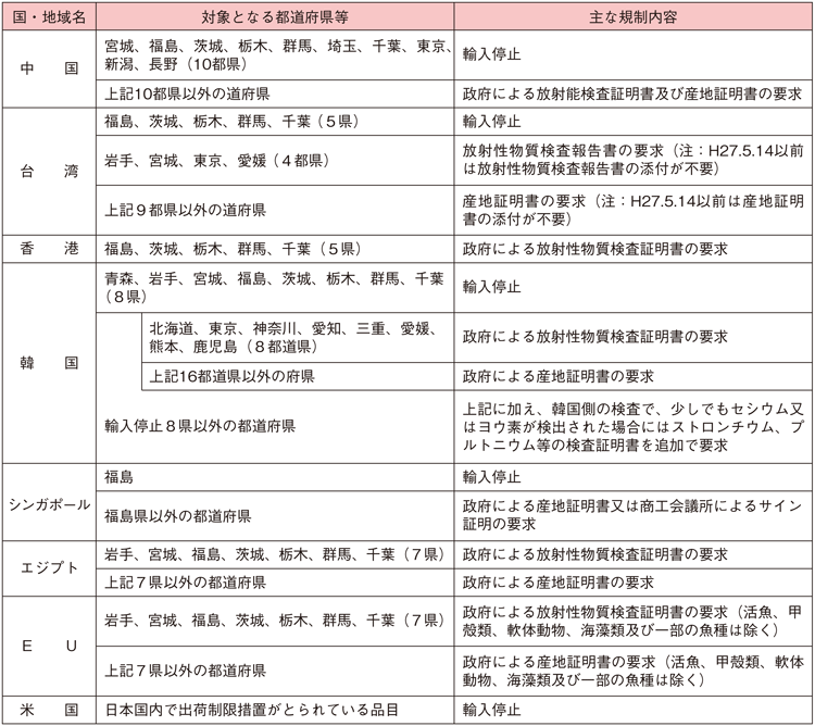
表3-6-2 我が国の水産物に対する主な海外の輸入規制の状況(平成31(2019)年3月末現在)

なお、韓国は、平成25(2013)年9月以降、福島県等計8県の水産物の輸入を全面的に禁止するなど規制措置を強化したことから、我が国は、二国間協議やWTOの衛生植物検疫(SPS)委員会における説明のほか、韓国側が設立した「専門家委員会」による現地調査の受入れなどに取り組んできました。しかしながら、韓国側から規制撤廃に向けた見通しが示されないことから、平成27(2015)年より、WTO協定に基づく紛争解決手続が開始されました。パネル(紛争解決小委員会)の手続の中で、我が国は、韓国の輸入規制措置(8県産の水産物の輸入禁止、日本産の全ての食品に対する追加検査要求)は、WTO/SPS協定に反する等の主張を行い、これを受けて、平成30(2018)年2月、パネルは、韓国の措置がWTO/SPS協定に反すると認定し、韓国に対して協定に従って措置を是正するよう勧告する内容の報告書を公表しました。
これに対し、韓国はパネルの判断を不服として平成30(2018)年4月にWTO上級委員会へ申立てを行いました。平成31(2019)年4月12日、上級委員会は報告書を公表し、韓国の輸入規制措置が、WTO/SPS協定に照らし、日本産水産物等を恣意的又は不当に差別していること、必要以上に貿易制限的なものであることを認定したパネル報告書の判断について、その分析が不十分であるとして取り消しました。WTO紛争解決には差し戻し制度はないため、不十分とされたパネルの分析をやり直すことはできないこととなっています。
一方、韓国が輸入制限措置を強化する際に求められる周知義務等を果たしていなかったことについては、上級委員会はパネルの判断を支持し、WTO/SPS協定に非整合的であるとの判断を行いました。また、日本産食品は科学的に安全であり、韓国が定める安全性の数値基準を十分クリアできるものとしたパネルの事実認定については、上級委員会は取り消しませんでした。
今後は、このことも踏まえ、韓国との二国間協議を通じ、措置の撤廃を引き続き働きかけていくとともに、日本産農林水産物・食品に対して、輸入規制措置を継続している国・地域に対しても、我が国の食品の安全性及び安全管理の取組を改めて説明しつつ、引き続き輸入規制の撤廃・緩和を求めていくこととしています。







