水産庁について トップ
政策について トップ
分野別情報 トップ
報道·広報 トップ
申請·お問い合わせ トップ
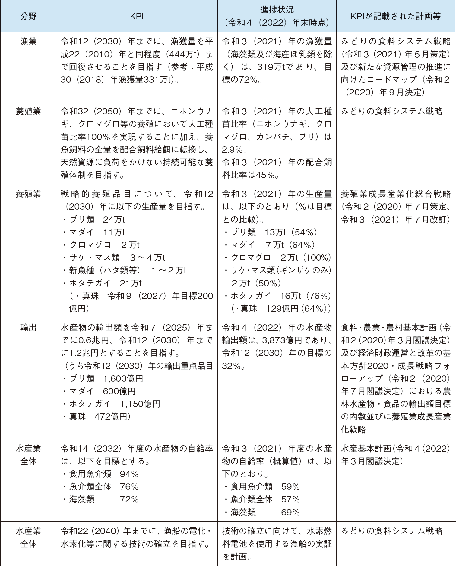
水産施策の推進に当たっては、重要業績評価指標(KPI:Key Performance Indicator)を設定しています。水産施策の主なKPIとその進捗状況は、以下のとおりです。
お問合せ先
水産庁漁政部企画課
担当者:動向分析班代表:03-3502-8111(内線6578)ダイヤルイン:03-6744-2344