このページの本文へ移動
English
キッズサイト
サイトマップ
文字サイズ
標準
大きく
キーワードから探す
検索
メニュー
事務所案内
事務所案内
トップ
閉じる
沿革
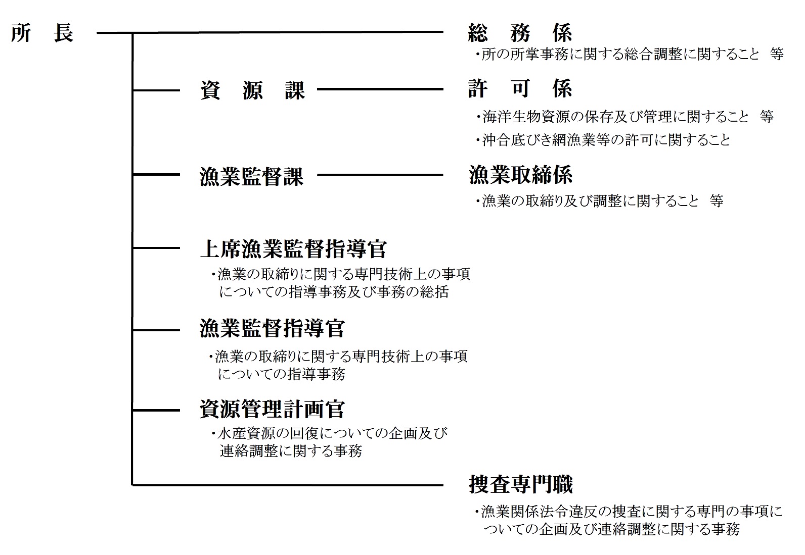
所掌事務
管轄区域
組織
採用情報
政策について
政策について
トップ
閉じる
基本政策
水産予算・決算の概要
税制
審議会
政策評価
水産白書
法令・告示・通知等
国会提出法律案
分野別情報
分野別情報
トップ
閉じる
指定漁業の許可に関する情報
水産統計に関する情報
日本海・九州西広域漁業調整委員会情報
漁業取締本部新潟支部
資源管理の部屋
報道·広報
報道·広報
トップ
閉じる
報道発表資料
災害関連情報
広報資料
申請·お問い合わせ
について
申請·お問い合わせ
トップ
閉じる
電子入札センター
情報公開
調達関係情報
ご意見・お問い合わせ
パブリックコメント
公益通報の受付窓口
ホーム
> 組織
組織
お問合せ先
新潟漁業調整事務所
担当者:総務係
TEL:025-248-3303
FAX:025-248-3305